油墨
應用

微閣全面代理德國MARABU油墨,依據不同特殊材質選取適合的油墨進行印製,
包含高爾夫球、衣服、運動用品、汽車儀表板、醫療產品、ABS/SAN等。

德國馬來寶TPY油墨

TPY

德國馬來寶TPY油墨

TPY

適用

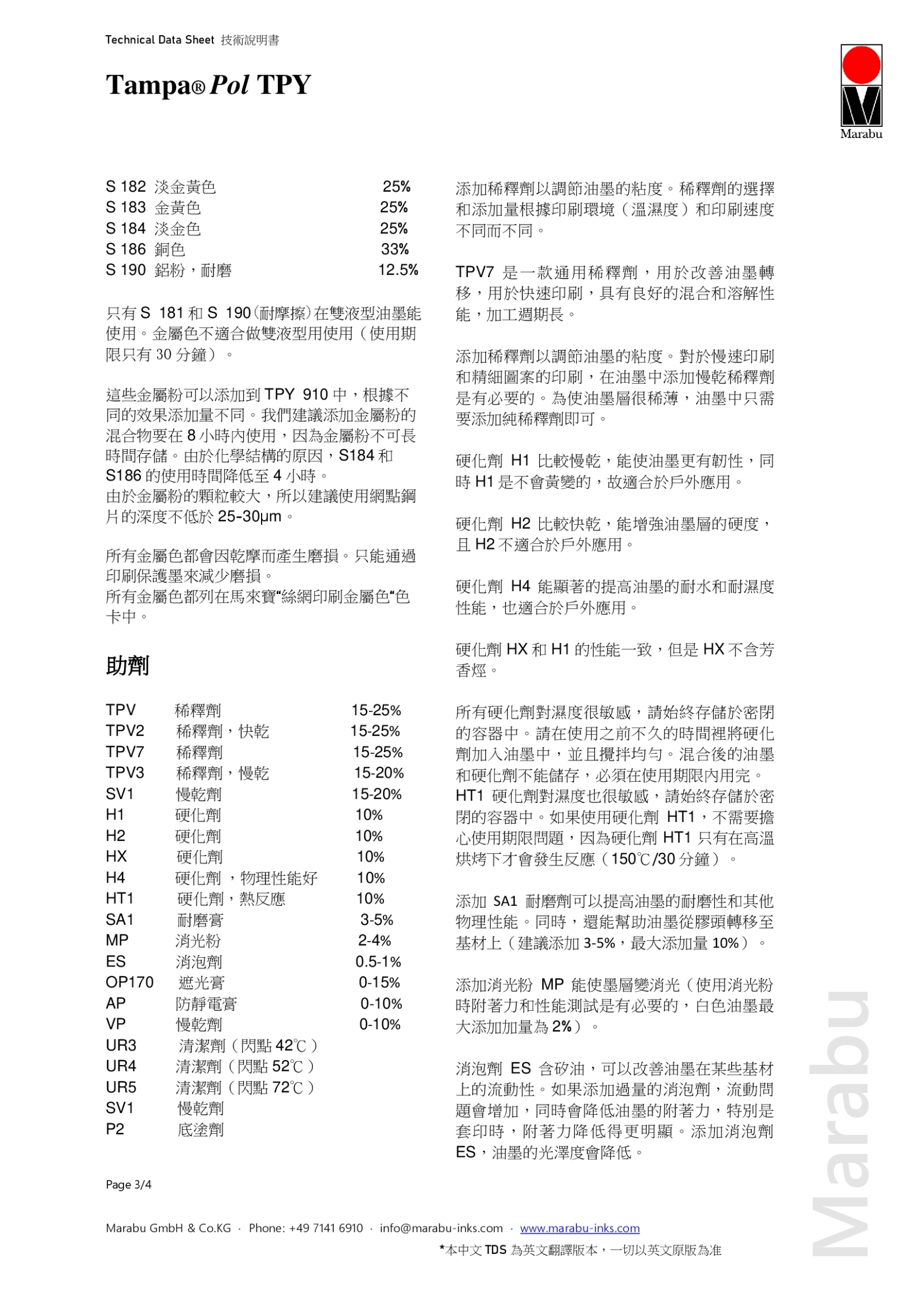
  • 電鍍銀
  • 玻璃/陶瓷
  • 金屬(須添加硬化劑)
  • 紙張/瓦楞紙板
  • PA(須添加硬化劑、須印後乾燥)
  • PE/預處理(須添加硬化劑)
  • PP/預處理(須添加硬化劑)
  • 硬質PVC
  • 熱固性塑膠(須添加硬化劑)
  • 漆面(須添加硬化劑)
  • 木材
加入諮詢清單
前往諮詢表單

詳細介紹

TPY是一種光澤,快乾的移印油墨,對多種化學物質(如油,油脂,酒精)具有良好的抵抗力。為了進一步提高表面穩定性和其他性能,TPY也可以用作2組分墨

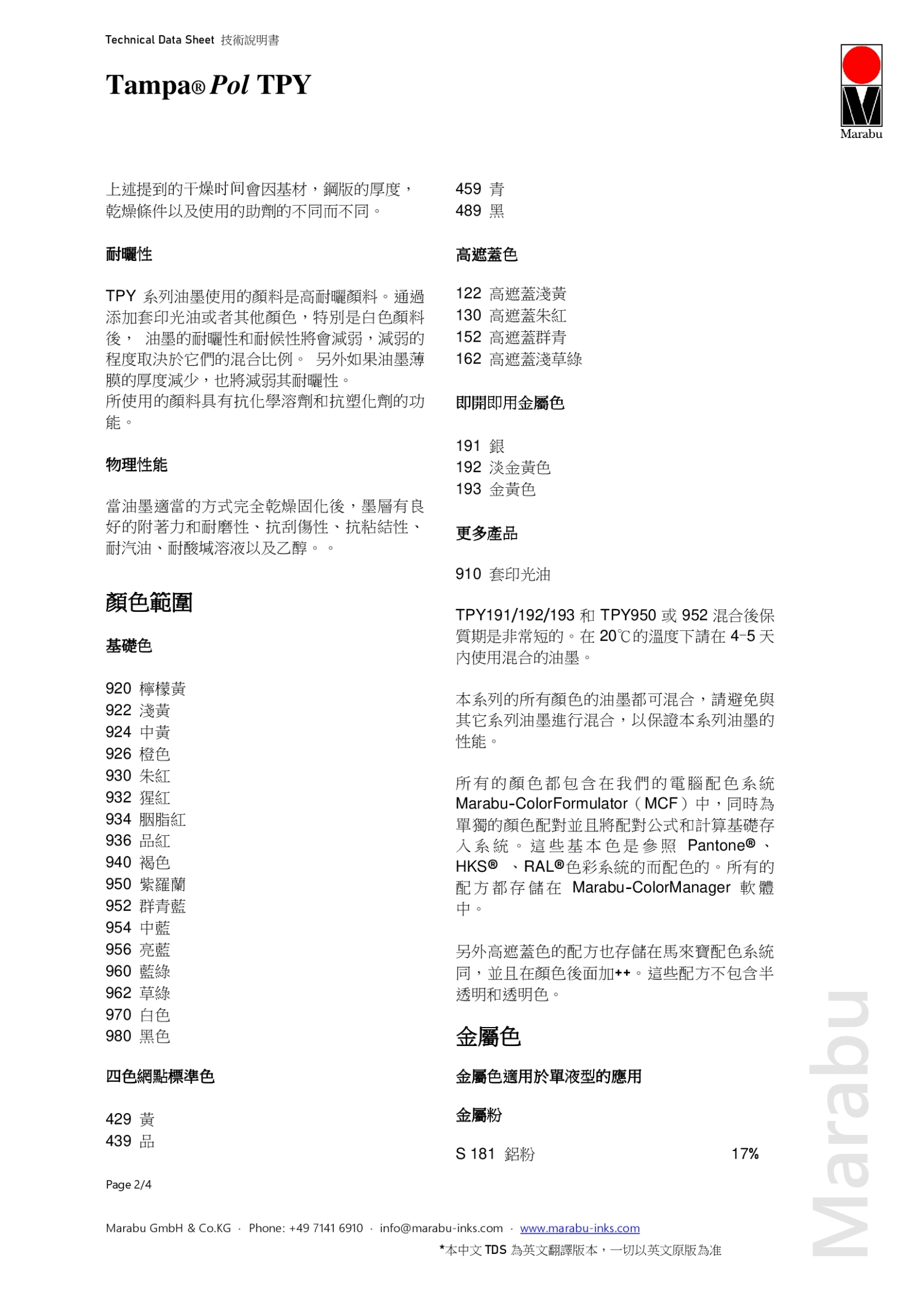
基本色調

 Maracolor
/Tampacolor系統

  • 920 Lemon 920 Lemon
  • 922 Light Yellow 922 Light Yellow
  • 924 Medium Yellow 924 Medium Yellow
  • 926 Orange 926 Orange
  • 930 Vermilion 930 Vermilion
  • 932 Scarlet Red 932 Scarlet Red
  • 934 Carmine Red 934 Carmine Red
  • 936 Magenta 936 Magenta
  • 940 Brown 940 Brown
  • 950 Violet 950 Violet
  • 952 Ultramarine Blue 952 Ultramarine Blue
  • 954 Medium Blue 954 Medium Blue
  • 956 Brilliant Blue 956 Brilliant Blue
  • 960 Blueish Green 960 Blueish Green
  • 962 Grass Green 962 Grass Green
  • 970 White 970 White
  • 980 Black 980 Black

四分色色系

  • 429 Process Yellow 429 Process Yellow
  • 439 Process Red 439 Process Red
  • 459 Process Blue 459 Process Blue
  • 489 Process Black 489 Process Black
  •  

高遮蓋力色系

  • 122 Light Yellow 122 Light Yellow
  • 130 Vermilion 130 Vermilion
  • 152 Ultramarine Blue 152 Ultramarine Blue
  • 162 Grass Green 162 Grass Green

進階色

  • 910 Overprint Varnish 910 Overprint Varnish

 

金屬色系

  • 191 Silver 191 Silver
  • 192 Rich Pale Gold 192 Rich Pale Gold
  • 193 Rich Gold 193 Rich Gold

 

 

技術資料表

相關產品